这里我们先从宏观上对 Docker 有个大概的认识,就像我[之前]提到的它整体上是个
C/S 架构;我们平时使用的 docker 命令就是它的 CLI 客户端,而它的服务端是
dockerd 在 Linux 系统中,通常我们是使用 systemd 进行管理,所以我们可以使用
systemctl start docker 来启动服务。(但是请注意,dockerd 是否能运行与
systemd 并无任何关系,你可以像平时执行一个普通的二进制程序一样,直接通过
dockerd 来启动服务,注意需要 root 权限)
实际上也就是

(图片来源:docker overview)
docker CLI 与 dockerd 的交互是通过 rest API 来完成的,当我们执行
docker version 的时候过滤 API 可以看到如下输出:
# docker version |grep API
API version: 1.40
API version: 1.40 (minimum version 1.12)
上面一行是 docker CLI 的 API 版本,下面则代表了 dockerd 的 API
版本,它的后面还有个括号,是因为 Docker 具备了很良好的兼容性,这里表示它最小可兼容的 API
版本是 1.12 。
对于我们进行 C/S 架构的项目开发而言,一般都是 API 先行, 所以我们先来看下 API 的部分。
当然,本次 Chat 的主体是构建系统相关的,所以我们就直接来看构建相关的 API 即可。
接下来会说 CLI,代码以 v19.03.0-rc2-4-ga63faebc 为准。
最后说服务端 Dockerd 。
Docker 官方在每个版本正式发布之后,都会将 API 文档发布出来,在线地址是 https://docs.docker.com/engine/api/v1.39/#operation/ImageBuild 但由于现在 19.03 还未发布,所以 1.40 版本的 API 文档也尚未正式发布。
1.39 和 1.40 中,关于镜像构建部分的 API 其实没太大变化,所以直接参考 1.39 版本的 API 文档看也可以。或者我们也可以自行构建 API 文档。
首先 clone Docker 的源代码仓库, 进入项目仓库内执行 make swagger-docs
即可在启动一个容器同时将端口暴露至本地的 9000 端口, 你可以直接通过 http://127.0.0.1:9000 访问本地的 API 文档。
(MoeLove) ➜ git clone https://github.com/docker/engine.git docker
(MoeLove) ➜ cd docker
(MoeLove) ➜ docker git:(master) git checkout -b v19.03.0-rc2 v19.03.0-rc2
(MoeLove) ➜ docker git:(v19.03.0-rc2) make swagger-docs
API docs preview will be running at http://localhost:9000
打开 http://127.0.0.1:9000/#operation/ImageBuild 这个地址就可以看到 1.40 版本的构建镜像所需的 API 了。我们对此 API 进行下分析。
接口地址是 /v1.40/build 方法是 POST
我们可以使用一个较新版本的 curl 工具来验证下此接口(需要使用 --unix-socket
连接 Docker 监听的 UNIX Domain Socket )
/var/run/docker.sock 这是默认情况下 dockerd 所监听的地址,当然你也可以给
dockerd 传递 --host 参数用于监听 HTTP 端口或者其他路径的 unix
socket .
/ # curl -X POST --unix-socket /var/run/docker.sock localhost/v1.40/build
{"message":"Cannot locate specified Dockerfile: Dockerfile"}
从上面的输出我们可以看到,我们确实访问到了该接口,同时该接口的响应是提示需要 Dockerfile
.
A tar archive compressed with one of the following algorithms: identity (no compression), gzip, bzip2, xz. string
请求体是一个 tar 归档文件,可选择无压缩、gzip、bzip2、xz
压缩等形式。关于这几种压缩格式就不再展开介绍了,但值得注意的是 如果使用了压缩,则传输体积会变小,即网络消耗会相应减少。但压缩/解压缩需要耗费
CPU 等计算资源 这在我们对大规模镜像构建做优化时是个值得权衡的点。
因为要发送的是个 tar 归档文件,Content-type 默认是 application/x-tar
。
另一个会发送的头是 X-Registry-Config,这是一个由 Base64 编码后的 Docker
Registry 的配置信息,内容与 $HOME/.docker/config.json 中的
auths 内的信息一致。
这些配置信息,在你执行 docker login 后会自动写入到 $HOME/.docker/config.json
文件内的。这些信息被传输到 dockerd 在构建过程中作为拉取镜像的认证信息使用。
最后就是请求参数了,参数有很多,通过 docker build --help
基本都可以看到对应含义的,这里不再一一展开了,后面会有一些关键参数的介绍。
上面我们介绍了 Docker 构建镜像相关的 API,我们可以通过在线地址
https://docs.docker.com/engine/api/v1.39/#operation/ImageBuild 访问旧版本的
API,待新版本发布后,就可以访问新版本 API 文档了。或者通过源码仓库,自己来构建一个本地的 API
文档服务,使用浏览器进行访问。
通过 API 我们也知道了该接口所需的请求体是一个 tar
归档文件(可选择压缩算法进行压缩),同时它的请求头中会携带用户在镜像仓库中的认证信息。
这提醒我们, 如果在使用远程 Dockerd 构建时,请注意安全,尽量使用 tls 进行加密,以免数据泄漏。
API 已经介绍完了,我们来看下 docker CLI,在我们前两次的 Chat中,我们聊过现在
Docker 中有两个构建系统,一个是 v1 版本的 builder 另一个是 v2 版本的即
buildkit 我们来分别深入源码来看看在构建镜像时,他们各自的行为吧。
CLI 的代码仓库在 https://github.com/docker/cli 本次 Chat 的代码以 v19.03.0-rc2-4-ga63faebc
为准。
通过以下步骤使用此版本的代码:
(MoeLove) ➜ git clone https://github.com/docker/cli.git
(MoeLove) ➜ cd cli
(MoeLove) ➜ cli git:(master) git checkout -b v19.03 v19.03.0-rc2-4-ga63faebc
docker 是我们所使用的客户端工具,用于与 dockerd 进行交互。关于构建相关的部分,
我们所熟知的便是 docker build 或者是 docker image build,在
19.03 中新增的是 docker builder build ,但其实他们都是同一个只是做了个 alias
罢了:
// cmd/docker/docker.go#L231
if v, ok := aliasMap["builder"]; ok {
aliases = append(aliases,
[2][]string{{"build"}, {v, "build"}},
[2][]string{{"image", "build"}, {v, "build"}},
)
}
真正的入口函数其实在 cli/command/image/build.go ;区分如何调用的逻辑如下:
func runBuild(dockerCli command.Cli, options buildOptions) error {
buildkitEnabled, err := command.BuildKitEnabled(dockerCli.ServerInfo())
if err != nil {
return err
}
if buildkitEnabled {
return runBuildBuildKit(dockerCli, options)
}
// 省略掉了对于 builder 的实际逻辑
}
这里就是判断下是否支持 buildkit
// cli/command/cli.go#L151
func BuildKitEnabled(si ServerInfo) (bool, error) {
buildkitEnabled := si.BuildkitVersion == types.BuilderBuildKit
if buildkitEnv := os.Getenv("DOCKER_BUILDKIT"); buildkitEnv != "" {
var err error
buildkitEnabled, err = strconv.ParseBool(buildkitEnv)
if err != nil {
return false, errors.Wrap(err, "DOCKER_BUILDKIT environment variable expects boolean value")
}
}
return buildkitEnabled, nil
}
当然,从这里可以得到两个信息:
dockerd 的配置可开启 buildkit 。在 /etc/docker/daemon.json
中添加如下内容,并重启 dockerd 即可:
{
"features": {
"buildkit": true
}
}
docker CLI 上也可开启 buildkit 的支持,并且 CLI
的配置可覆盖服务端配置:
通过 export DOCKER_BUILDKIT=1 即可开启 buildkit 的支持,设置为 0
则关闭(0/false/f/F 之类的也都是相同的结果)
从上面的介绍也看到了,对于原本默认的 builder 而言, 入口逻辑在 runBuild 中,
而对于使用 buildkit 的则是 runBuildBuildKit 接下来,我们对两者进行逐步分解。
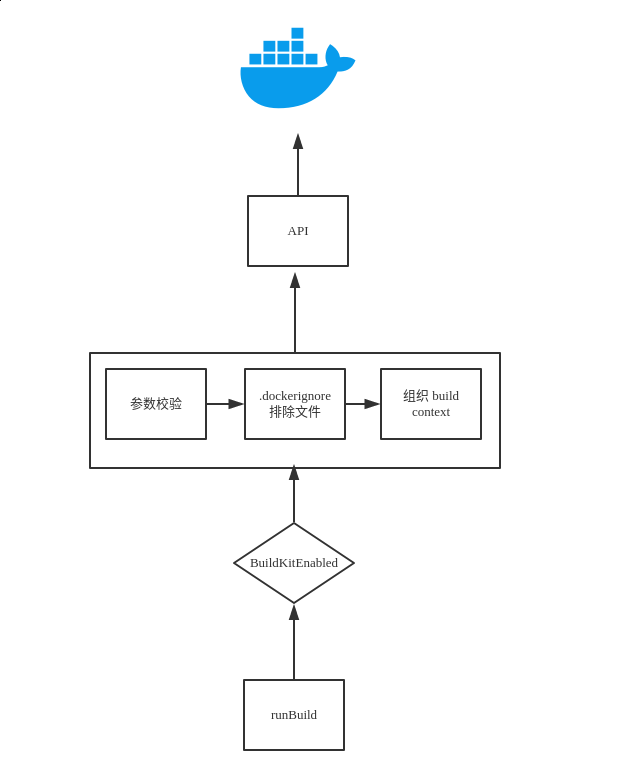
在 runBuild 函数中,大致经历了以下阶段:
最开始的部分是一些对参数的处理和校验。
因为如果我们指定了 compress 的话,则 CLI 会使用 gzip
将构建上下文进行压缩,这样也就没法很好的通过 stream 的模式来处理构建的上下文了。
当然你也可能会想,从技术上来讲,压缩和流式没有什么必然的冲突,是可实现的。事实的确如此,如果从技术的角度上来讲两者并非完全不能一起存在,无非就是增加解压缩的动作。但是当开启
stream 模式,对每个文件都进行压缩和解压的操作那将会是很大的资源浪费,同时也增加了其复杂度,所以在
CLI 中便直接进行了限制,不允许同时使用 compress 和 stream
在进行构建时,如果我们将 Dockerfile 的名字传递为 - 时,表示从
stdin 读取其内容。
例如,某个目录下有三个文件 foo bar 和 Dockerfile,通过管道将
Dockerfile 的内容通过 stdin 传递给 docker build
(MoeLove) ➜ x ls
bar Dockerfile foo
(MoeLove) ➜ x cat Dockerfile | DOCKER_BUILDKIT=0 docker build -f - .
Sending build context to Docker daemon 15.41kB
Step 1/3 : FROM scratch
--->
Step 2/3 : COPY foo foo
---> a2af45d66bb5
Step 3/3 : COPY bar bar
---> cc803c675dd2
Successfully built cc803c675dd2
可以看到通过 stdin 传递 Dockerfile 的方式能成功的构建镜像。接下来我们尝试通过
stdin 将 build context 传递进去。
(MoeLove) ➜ x tar -cvf x.tar foo bar Dockerfile
foo
bar
Dockerfile
(MoeLove) ➜ x cat x.tar| DOCKER_BUILDKIT=0 docker build -f Dockerfile -
Sending build context to Docker daemon 10.24kB
Step 1/3 : FROM scratch
--->
Step 2/3 : COPY foo foo
---> 09319712e220
Step 3/3 : COPY bar bar
---> ce88644a7395
Successfully built ce88644a7395
可以看到通过 stdin 传递 build context 的方式也可以成功构建镜像。
但如果 Dockerfile 的名称与构建的上下文都指定为 - 即 docker
build -f - - 时,会发生什么呢?
(MoeLove) ➜ x DOCKER_BUILDKIT=0 docker build -f - -
invalid argument: can't use stdin for both build context and dockerfile
就会报错了。所以, 不能同时使用 stdin 读取 Dockerfile 和 build context 。
switch {
case options.contextFromStdin():
// 省略
case isLocalDir(specifiedContext):
// 省略
case urlutil.IsGitURL(specifiedContext):
// 省略
case urlutil.IsURL(specifiedContext):
// 省略
default:
return errors.Errorf("unable to prepare context: path %q not found", specifiedContext)
}
从 stdin 传入,上文已经演示过了,传递给 stdin 的是
tar 归档文件;
当然也可以是指定一个具体的 PATH,我们通常使用的 docker build .
便是这种用法;
或者可以指定一个 git 仓库的地址,CLI 会调用 git 命令将仓库
clone 至一个临时目录,进行使用;
最后一种是,给定一个 URL 地址,该地址可以是 一个具体的 Dockerfile
文件地址 或者是 一个 tar 归档文件的下载地址 。
这几种基本就是字面上的区别,至于 CLI 的行为差异,主要是最后一种,当 URL
地址是一个具体的 Dockerfile 文件地址,在这种情况下 build
context 相当于只有 Dockerfile 自身,所以并不能使用
COPY 之类的指定,至于 ADD 也只能使用可访问的外部地址。
我在之前的 Chat [高效构建 Docker 镜像的最佳实践] 中有分享过相关的内容。这里我们看看它的实现逻辑。
// cli/command/image/build/dockerignore.go#L13
func ReadDockerignore(contextDir string) ([]string, error) {
var excludes []string
f, err := os.Open(filepath.Join(contextDir, ".dockerignore"))
switch {
case os.IsNotExist(err):
return excludes, nil
case err != nil:
return nil, err
}
defer f.Close()
return dockerignore.ReadAll(f)
}
.dockerignore 是一个固定的文件名,并且需要放在 build
context 的根目录下。类似前面提到的,使用一个 Dockerfile 文件的 URL
地址作为 build context 传入的方式,便无法使用 .dockerignore
。
.dockerignore 文件可以不存在,但在读取的时候如果遇到错误,便会抛出错误。
.dockerignore 将会过滤掉不希望加入到镜像内,或者过滤掉与镜像无关的内容。
最后 CLI 会将 build context 中的内容经过 .dockerignore
过滤后,打包成为真正的 build context 即真正的构建上下文。这也是为什么有时候你发现自己明明在
Dockerfile 里面写了 COPY xx xx 但是最后没有发现该文件的情况。
很可能就是被 .dockerignore 给忽略掉了。
这样有利于优化 CLI 与 dockerd 之间的传输压力之类的。
docker CLI 还会去读取 ~/.docker/config.json 中的内容。这与前面 API 部分所描述的内容基本是一致的。将认证信息通过 X-Registry-Config
头传递给 dockerd 用于在需要拉取镜像时进行身份校验。
当一切所需的校验和信息都准备就绪之后,则开始调用 dockerCli.Client 封装的 API
接口,将请求发送至 dockerd,进行实际的构建任务。
response, err := dockerCli.Client().ImageBuild(ctx, body, buildOptions)
if err != nil {
if options.quiet {
fmt.Fprintf(dockerCli.Err(), "%s", progBuff)
}
cancel()
return err
}
defer response.Body.Close()
到这里其实一次构建的过程中 CLI 所处理的流程就基本结束了,之后便是按照传递的参数进行进度的输出或是将镜像 ID 写入到文件之类的。 这部分就不进行展开了。
整个过程大致如下图:

从入口函数 runBuild 开始,经过判断是否支持 buildkit ,如果不支持
buildkit 则继续使用 v1 的 builder。接下来读取各类参数,按照不同的参数执行各类不同的处理逻辑。这里需要注意的就是
Dockerfile 及 build context 都可支持从文件或者
stdin 等读入,具体使用时,需要注意。
另外 .dockerignore 文件可过滤掉 build context
中的一些文件,在使用时,可通过此方法进行构建效率的优化,当然也需要注意,在通过 URL 获取
Dockerfile 的时候,是不存在 build context 的,所以类似 COPY
这样的命令也就无法使用了。
当所有的 build context 和参数都准备就绪后,接下来调用封装好的客户端,将这些请求按照本文开始之初介绍的
API 发送给 dockerd ,由其进行真正的构建逻辑。
最后当构建结束后,CLI 根据参数决定是否要显示构建进度或者结果。
接下来我们来看看 buildkit 如何来执行构建,方法入口与 builder
一致,但是在 buildkitEnabled 处,由于开启了 buildkit 支持,所以跳转到了
runBuildBuildKit。
func runBuild(dockerCli command.Cli, options buildOptions) error {
buildkitEnabled, err := command.BuildKitEnabled(dockerCli.ServerInfo())
if err != nil {
return err
}
if buildkitEnabled {
return runBuildBuildKit(dockerCli, options)
}
// 省略掉了对于 builder 的实际逻辑
}
但是与 builder 不同的是,这里先执行了一次 trySession 函数。
// cli/command/image/build_buildkit.go#L48
s, err := trySession(dockerCli, options.context, false)
if err != nil {
return err
}
if s == nil {
return errors.Errorf("buildkit not supported by daemon")
}
这个函数是用来做什么的呢?我们来找到该函数所在的文件 cli/command/image/build_session.go
// cli/command/image/build_session.go#L37
func trySession(dockerCli command.Cli, contextDir string, forStream bool) (*session.Session, error) {
var s *session.Session
if isSessionSupported(dockerCli, forStream) {
sharedKey, err := getBuildSharedKey(contextDir)
if err != nil {
return nil, errors.Wrap(err, "failed to get build shared key")
}
s, err = session.NewSession(context.Background(), filepath.Base(contextDir), sharedKey)
if err != nil {
return nil, errors.Wrap(err, "failed to create session")
}
}
return s, nil
}
当然还包括它其中最主要的 isSessionSupported 函数:
// cli/command/image/build_session.go#L30
func isSessionSupported(dockerCli command.Cli, forStream bool) bool {
if !forStream && versions.GreaterThanOrEqualTo(dockerCli.Client().ClientVersion(), "1.39") {
return true
}
return dockerCli.ServerInfo().HasExperimental && versions.GreaterThanOrEqualTo(dockerCli.Client().ClientVersion(), "1.31")
}
isSessionSupported 很明显是用于判断是否支持 Session,这里由于我们会传入
forStream 为 false ,而且当前的 API 版本是 1.40 比 1.39
大,所以此函数会返回 true 。其实在 builder 中也执行过相同的逻辑,只不过是在传递了
--stream 参数后,使用 Session 获取一个长连接以达到
stream 的处理能力。
这也就是为什么会有下面 dockerCli.ServerInfo().HasExperimental &&
versions.GreaterThanOrEqualTo(dockerCli.Client().ClientVersion(),
"1.31") 这个判断存在的原因了。
当确认支持 Session 时,则会调用 session.NewSession 创建一个新的会话。
// github.com/moby/buildkit/session/session.go#L45
func NewSession(ctx context.Context, name, sharedKey string) (*Session, error) {
id := identity.NewID()
serverOpts := []grpc.ServerOption{}
if span := opentracing.SpanFromContext(ctx); span != nil {
tracer := span.Tracer()
serverOpts = []grpc.ServerOption{
grpc.StreamInterceptor(otgrpc.OpenTracingStreamServerInterceptor(span.Tracer(), traceFilter())),
grpc.UnaryInterceptor(otgrpc.OpenTracingServerInterceptor(tracer, traceFilter())),
}
}
s := &Session{
id: id,
name: name,
sharedKey: sharedKey,
grpcServer: grpc.NewServer(serverOpts...),
}
grpc_health_v1.RegisterHealthServer(s.grpcServer, health.NewServer())
return s, nil
}
它创建了一个长连接会话,接下来的操作也都会基于这个会话来做。
接下来的操作与 builder 大体一致,先判断 context 是以哪种形式提供的;当然它也与
builder 一样,是不允许同时从 stdin 获取 Dockerfile
和 build context 。
switch {
case options.contextFromStdin():
// 省略处理逻辑
case isLocalDir(options.context):
// 省略处理逻辑
case urlutil.IsGitURL(options.context):
// 省略处理逻辑
case urlutil.IsURL(options.context):
// 省略处理逻辑
default:
return errors.Errorf("unable to prepare context: path %q not found", options.context)
}
这里的处理逻辑与 v1 builder 保持一致的原因,主要在于用户体验上,当前的 CLI
的功能已经基本稳定,用户也已经习惯,所以即使是增加了 buildkit
也并没有对主体的操作逻辑造成多大改变。
buildkit 支持了三种不同的输出模式 local tar
和正常模式(即存储在 dockerd 中), 格式为 -o
type=local,dest=path 如果需要将构建的镜像进行分发,或是需要进行镜像内文件浏览的话,使用这个方式也是很方便的。
outputs, err := parseOutputs(options.outputs)
if err != nil {
return errors.Wrapf(err, "failed to parse outputs")
}
for _, out := range outputs {
switch out.Type {
case "local":
// 省略
case "tar":
// 省略
}
}
其实它支持的模式还有第 4 种, 名为 cacheonly 但它并不会像前面提到的三种模式一样,有个很直观的输出,而且用的人可能会很少,所以就没有单独写了。
s.Allow(authprovider.NewDockerAuthProvider(os.Stderr))
这里的行为与上面提到的 builder 的行为基本一致,这里主要有两个需要注意的点:
func (s *Session) Allow(a Attachable) {
a.Register(s.grpcServer)
}
这个 Allow 函数就是允许通过上面提到的 grpc 会话访问给定的服务。
authproviderauthprovider 是 buildkit
提供的一组抽象接口集合,通过它们可以访问到机器上的配置文件,进而拿到认证信息,行为与 builder
基本一致。
secrets 和 ssh在前一篇 Chat 进阶:Dockerfile 高阶使用指南及镜像优化 我已经讲过这两种高阶特性的使用了,本篇中就不再多使用进行过多说明了,只来大体看下该部分的原理和逻辑。
secretsprovider 和 sshprovider 都是 buildkit
在提供的,利用这两种特性可以在 Docker 镜像进行构建时更加安全,且更加灵活。
func parseSecretSpecs(sl []string) (session.Attachable, error) {
fs := make([]secretsprovider.FileSource, 0, len(sl))
for _, v := range sl {
s, err := parseSecret(v)
if err != nil {
return nil, err
}
fs = append(fs, *s)
}
store, err := secretsprovider.NewFileStore(fs)
if err != nil {
return nil, err
}
return secretsprovider.NewSecretProvider(store), nil
}
关于 secrets 方面,最终的 parseSecret 会完成格式相关的校验之类的;
func parseSSHSpecs(sl []string) (session.Attachable, error) {
configs := make([]sshprovider.AgentConfig, 0, len(sl))
for _, v := range sl {
c, err := parseSSH(v)
if err != nil {
return nil, err
}
configs = append(configs, *c)
}
return sshprovider.NewSSHAgentProvider(configs)
}
而关于 ssh 方面,则与上方的 secrets 基本一致,通过 sshprovider
允许进行 ssh 转发之类的,这里不再深入展开了。
这里主要有两种情况。
build context 是从 stdin 读,并且是一个 tar
文件时
buildID := stringid.GenerateRandomID()
if body != nil {
eg.Go(func() error {
buildOptions := types.ImageBuildOptions{
Version: types.BuilderBuildKit,
BuildID: uploadRequestRemote + ":" + buildID,
}
response, err := dockerCli.Client().ImageBuild(context.Background(), body, buildOptions)
if err != nil {
return err
}
defer response.Body.Close()
return nil
})
}
它会执行这部分逻辑,但同时也要注意,这是使用的是 Golang 的 goroutine,到这里也并不是结束,这部分代码之后的代码也同样会被执行。这就说到了另一种情况了(通常情况)。
doBuild 完成逻辑eg.Go(func() error {
defer func() {
s.Close()
}()
buildOptions := imageBuildOptions(dockerCli, options)
buildOptions.Version = types.BuilderBuildKit
buildOptions.Dockerfile = dockerfileName
buildOptions.RemoteContext = remote
buildOptions.SessionID = s.ID()
buildOptions.BuildID = buildID
buildOptions.Outputs = outputs
return doBuild(ctx, eg, dockerCli, stdoutUsed, options, buildOptions)
})
那 doBuild 会做些什么呢?它同样也调用了 API 向 dockerd 发起了构建请求。
func doBuild(ctx context.Context, eg *errgroup.Group, dockerCli command.Cli, stdoutUsed bool, options buildOptions, buildOptions types.ImageBuildOptions) (finalErr error) {
response, err := dockerCli.Client().ImageBuild(context.Background(), nil, buildOptions)
if err != nil {
return err
}
// 省略
}
从以上的介绍我们可以先做个小的总结。 当 build context 从 stdin 读,并且是个 tar 归档时,实际会向 dockerd 发起两次 /build 请求 而一般情况下只会发送一次请求。
那这里会有什么差别呢?此处先不展开,我们留到下面讲 dockerd 后端的时候再来解释。
这里我们对开启了 buildkit 支持的 CLI 构建镜像的过程进行了分析,大致过程如下:
从入口函数 runBuild 开始,判断是否支持 buildkit ,如果支持 buildkit
则调用 runBuildBuildKit。与 v1 的 builder 不同的是,开启了
buildkit 后,会首先创建一个长连接的会话,并一直保持。
其次,与 builder 相同,判断 build context 的来源,格式之类的,校验参数等。当然,buildkit
支持三种不同的输出格式 tar, local 或正常的存储于 Docker 的目录中。
另外是在 buildkit 中新增的高阶特性,可以配置 secrets 和 ssh
密钥等功能。
最后,再调用 API 与 dockerd 交互完成镜像的构建。
上面分别介绍了 API, CLI 的 v1 builder 和 buildkit
,接下来我们看看服务端的具体原理和逻辑。
还记得上面部分中最后通过 API 与服务端交互的 ImageBuild 函数吗?在开始 dockerd
的介绍前,我们来看下这个客户端接口的具体内容。
// github.com/docker/docker/client/image_build.go#L21
func (cli *Client) ImageBuild(ctx context.Context, buildContext io.Reader, options types.ImageBuildOptions) (types.ImageBuildResponse, error) {
query, err := cli.imageBuildOptionsToQuery(options)
if err != nil {
return types.ImageBuildResponse{}, err
}
headers := http.Header(make(map[string][]string))
buf, err := json.Marshal(options.AuthConfigs)
if err != nil {
return types.ImageBuildResponse{}, err
}
headers.Add("X-Registry-Config", base64.URLEncoding.EncodeToString(buf))
headers.Set("Content-Type", "application/x-tar")
serverResp, err := cli.postRaw(ctx, "/build", query, buildContext, headers)
if err != nil {
return types.ImageBuildResponse{}, err
}
osType := getDockerOS(serverResp.header.Get("Server"))
return types.ImageBuildResponse{
Body: serverResp.body,
OSType: osType,
}, nil
}
没有什么太特别的地方,行为与 API 一致。 通过这里我们确认它确实访问的 /build
接口,所以,我们来看看 dockerd 的 /build 接口,看看它在构建镜像的时候做了什么。
dockerd由于本次 Chat 集中讨论的是构建系统相关的部分,所以也就不再过多赘述与构建无关的内容了,我们直接来看,当
CLI 通过 /build 接口发送请求后,会发生什么。
先来看该 API 的入口:
// api/server/router/build/build.go#L32
func (r *buildRouter) initRoutes() {
r.routes = []router.Route{
router.NewPostRoute("/build", r.postBuild),
router.NewPostRoute("/build/prune", r.postPrune),
router.NewPostRoute("/build/cancel", r.postCancel),
}
}
dockerd 提供了一套类 RESTful 的后端接口服务,处理逻辑的入口便是上面的 postBuild
函数。
该函数的内容较多,我们来分解下它的主要步骤。
buildOptions, err := newImageBuildOptions(ctx, r)
if err != nil {
return errf(err)
}
newImageBuildOptions 函数就是构造构建参数的,将通过 API 提交过来的参数转换为构建动作实际需要的参数形式。
buildOptions.AuthConfigs = getAuthConfigs(r.Header)
getAuthConfigs 函数用于从请求头拿到认证信息
imgID, err := br.backend.Build(ctx, backend.BuildConfig{
Source: body,
Options: buildOptions,
ProgressWriter: buildProgressWriter(out, wantAux, createProgressReader),
})
if err != nil {
return errf(err)
}
这里就需要注意了: 真正的构建过程要开始了。使用 backend 的 Build 函数来完成真正的构建过程
// api/server/backend/build/backend.go#L52
func (b *Backend) Build(ctx context.Context, config backend.BuildConfig) (string, error) {
options := config.Options
useBuildKit := options.Version == types.BuilderBuildKit
tagger, err := NewTagger(b.imageComponent, config.ProgressWriter.StdoutFormatter, options.Tags)
if err != nil {
return "", err
}
var build *builder.Result
if useBuildKit {
build, err = b.buildkit.Build(ctx, config)
if err != nil {
return "", err
}
} else {
build, err = b.builder.Build(ctx, config)
if err != nil {
return "", err
}
}
if build == nil {
return "", nil
}
var imageID = build.ImageID
if options.Squash {
if imageID, err = squashBuild(build, b.imageComponent); err != nil {
return "", err
}
if config.ProgressWriter.AuxFormatter != nil {
if err = config.ProgressWriter.AuxFormatter.Emit("moby.image.id", types.BuildResult{ID: imageID}); err != nil {
return "", err
}
}
}
if !useBuildKit {
stdout := config.ProgressWriter.StdoutFormatter
fmt.Fprintf(stdout, "Successfully built %s\n", stringid.TruncateID(imageID))
}
if imageID != "" {
err = tagger.TagImages(image.ID(imageID))
}
return imageID, err
}
这个函数看着比较长,但主要功能就以下三点:
NewTagger 是用于给镜像打标签,也就是我们的 -t
参数相关的内容,这里不做展开。
buildkit 来调用不同的构建后端。useBuildKit := options.Version == types.BuilderBuildKit
var build *builder.Result
if useBuildKit {
build, err = b.buildkit.Build(ctx, config)
if err != nil {
return "", err
}
} else {
build, err = b.builder.Build(ctx, config)
if err != nil {
return "", err
}
}
到这个函数之后,就分别是 v1 builder 与 buildkit 对 Dockerfile
的解析,以及对 build context 的操作了。
这里涉及到的内容与之前的 Chat 高效构建 Docker 镜像的最佳实践 镜像的内部关联比较大,此处就不再进行展开了。
本次 Chat 首先介绍了 Docker 的 C/S 架构,介绍了构建镜像所用的 API , API 文档可以在线查看或者本地构建。
之后深入到 Docker CLI 的源码中,逐步分解 v1 builder 与 buildkit
在构建镜像时执行的过程的差异。
最后,我们深入到 dockerd 的源码中,了解到了对不同构建后端的调用。至此,Docker
构建镜像的原理及主体代码就介绍完毕。
但这还并不是结束,下一场 Chat OCI 与下一代镜像构建工具 中,我将与你分享容器镜像的前世今生,OCI 镜像与 Docker 镜像的异同,以及介绍下一代无 Docker 依赖的镜像构建工具,相信通过下一次的 Chat 你会对容器镜像的生态体系有更加深入的理解。